DOI: https://doi.org/10.37811/cl_rcm.v8i2.10289

Estudio Bibliométrico de la Producción Científica de las Matemáticas

en México

 

Luz Judith Rodríguez Esparza[1]

luz.rodriguez@edu.uaa.mx

https://orcid.org/0000-0003-2241-1102

Universidad Autónoma de Aguascalientes

México

 

Roberto Alejandro Kú Carrillo

alejandro.ku@edu.uaa.mx

https://orcid.org/0000-0003-0425-0122

Universidad Autónoma de Aguascalientes

México

 

Sandra Elizabeth Delgadillo Alemán

elizabeth.delgadillo@edu.uaa.mx

https://orcid.org/0000-0002-0453-2050

Universidad Autónoma de Aguascalientes

México

 

 

RESUMEN

Este artículo muestra los resultados de un análisis bibliométrico de la producción científica matemática en México en el periodo de la pandemia por COVID-19. Este trabajo se basó en las publicaciones de investigadores afiliados al Sistema Nacional de Investigadoras e Investigadores del Consejo Nacional de Humanidades, Ciencia y Tecnología con perfiles en Google Académico. Los resultados muestran un panorama de las características de la investigación desde el punto de vista demográfico y geográfico, además, de variables tales como institutos de adscripción, índice h, revistas, su clasificación SCImago, temáticas, número de autores e idioma de publicación. De manera general, sobresalen las temáticas de modelación matemática, combinatoria, ecuaciones diferenciales y probabilidad; las palabras más recurrentes en los títulos de las publicaciones fueron "modelo", "análisis" y "COVID", las entidades federativas más destacadas fueron la Ciudad de México, Guanajuato, Nuevo León y Puebla y la revista más utilizada fue Mathematics del editor MDPI.

 

Palabras clave: análisis bibliométrico, matemáticas, México, SNII

 

 


 

Bibliometric Study of the Scientific Production of Mathematics in Mexico

 

ABSTRACT

This article shows the results of a bibliometric analysis of the mathematical scientific production in Mexico during the period of the COVID-19 pandemic. This work was based on the publications of researchers affiliated to the National System of Researchers of the National Council of Humanities, Science and Technology with profiles in Google Scholar. The results show an overview of the characteristics of research from a demographic and geographic point of view, as well as variables such as affiliation institutes, h-index, journals, their SCImago classification, topics, number of authors and language of publication. In general, the topics of mathematical modeling, combinatorics, differential equations, and probability stand out; the most recurrent words in the titles of the publications were "model", "analysis" and "COVID", the most important federal entities were Mexico City, Guanajuato, Nuevo León and Puebla, and the most used journal was Mathematics, published by MDPI.

 

Keywords: bibliometric analysis, mathematics, Mexico, SNII

 

 

Artículo recibido 25 enero 2024

Aceptado para publicación: 27 febrero 2024

 


 

INTRODUCCIÓN

El análisis bibliométrico es la aplicación de métodos matemáticos y estadísticos sobre la información generada en el proceso de búsqueda información, catalogación y clasificación de la revisión de la literatura de las publicaciones acerca de un tema en particular (Pritchard, 1969).

En los últimos tiempos, ha habido un aumento significativo en el uso de la bibliometría como una herramienta estadística para el análisis de datos. Este aumento se debe en gran medida a la creciente implementación de algoritmos y métodos diseñados para analizar grandes volúmenes de datos, o también llamada Ciencia de Datos. Además, los estudios bibliométricos se pueden aplicar a una amplia variedad de áreas de estudio, por ejemplo, Realivazquez, Camarena & Amézaga (2023) utilizaron esta metodología para investigar la responsabilidad social en micro, pequeñas y medianas empresas; Zanjirchi, Rezaeian Abrishami & Jalilian (2019) llevaron a cabo un estudio bibliométrico sobre la teoría de conjuntos difusos en la gestión de operaciones; por su parte, Yoopetch, Nimsai & Kongarchapatara (2022) aplicaron esta metodología en el ámbito del turismo. En este estudio nos concentramos particularmente en el área de las Matemáticas en México.

La modelación matemática es el enlace entre las Matemáticas y el resto del mundo (Meerschaert, 2013). Los modelos matemáticos permiten a las autoridades ya sean gobiernos, empresas u organizaciones la acertada toma de decisiones, evaluando diferentes opciones y comprendiendo las consecuencias de las mismas antes de implementarlas, de ahí su gran importancia. Esto es crucial para la planificación eficiente y la asignación de recursos en áreas como la salud, la economía, la educación y la gestión de recursos naturales (Parra & Sotomayor, 2023). Además, pueden ayudar a predecir y mitigar una serie de problemas sociales, como la propagación de enfermedades, el cambio climático, desastres naturales y crisis económicas (Rincón Vargas, 2018). Permitiendo tomar medidas proactivas para evitar o reducir el impacto de estos eventos en la sociedad. La optimización de recursos es otro de los impactos sociales de los modelos matemáticos, como son los presupuestos públicos, personal médico, energía y transporte; ayudando a garantizar que los recursos se utilicen de manera más eficiente y equitativa para beneficiar a la sociedad en su conjunto (ver Sánchez-Sánchez & Olvera-Lopez (2011)).


 

Entre los estudios del análisis bibliométrico en el campo de las matemáticas, podemos encontrar el trabajo de Behrens & Luksch (2011), quienes llevaron a cabo un análisis bibliométrico que abarcó la literatura matemática desde 1868 hasta 2008, utilizando la base de datos Zentralblatt MATH. Sus hallazgos indican un crecimiento exponencial de la producción científica matemática, sin una clara dominancia de revistas y con un promedio de 2 autores por publicación. Por otro lado, Ghani, Qayyum, Afzal & Maurer (2019) evaluaron el índice h utilizando un conjunto de datos de autores matemáticos que fueron ganadores de premios internacionales de prestigiosas sociedades matemáticas. Un trabajo similar fue publicado por Silva & Grácio (2021), que analizaron la producción académica de matemáticos mediante el índice h. Por su parte, Suharso, Setyowati & Arifah (2021) llevaron a cabo un estudio bibliométrico de la publicación de resultados de investigación y pensamiento matemático, utilizando estudios cuantitativos y una base de datos desde 2015 hasta 2019, procesada mediante el software VOSviewer, herramienta diseñada específicamente para análisis bibliométricos. Sus resultados describen la cantidad de publicaciones realizadas a través de revistas internacionales, la distribución de títulos en revistas, los tipos de publicaciones producidas y el nivel de productividad de los autores según la institución. Recientemente, Petcu, Ionescu-Feleaga, Ionescu & Moise (2023) analizaron 1,257 publicaciones científicas sobre el uso de herramientas matemáticas en análisis económicos, ecológicos y medioambientales. A través de técnicas bibliométricas, la investigación identificó autores influyentes, exploró redes de colaboración y analizó tendencias utilizando también el software VOSviewer. Sus hallazgos revelaron un crecimiento significativo a nivel mundial en las publicaciones matemáticas, con contribuciones destacadas de China y España.

Particularmente, el estudio de la producción científica a través del análisis bibliométrico es una actividad esencial para conocer su estado actual (ver Moreno-Ceja, Zumaya-Leal & Cortés-Vera (2011); Maz-Machado, Torralbo-Rodríguez, Vallejo-Ruiz & Bracho-López (2010)). Al restringirnos a estudios bibliométricos de la investigación Matemática o sobre la modelación matemática en México, vemos que no existen estudios al respecto. Sin embargo, encontramos el trabajo de Lancho-Barrantes & Cantú-Ortiz (2019) sobre la ciencia en México, quienes analizan una base de Scopus en el periodo comprendido de 2007 a 2016, mostrando las disciplinas de estudio y la colaboraciones de México con países estratégicos para el desarrollo de la ciencia y la tecnología. Un estudio similar, pero enfocado a la innovación en México es reportado por Zaragoza-Ibarra, Merigó & Alfaro-Calderón (2021), que analiza una base de datos de Web of Science en el periodo de 1980 a 2019. Entre sus resultados podemos ver las tasas de crecimiento de las publicaciones, instituciones y áreas de estudio con mayor productividad, entre otras variables.

Así, este trabajo es un primer esfuerzo para describir las características de la literatura científica y la tendencia de las temáticas de la Matemática que se desarrollan en México en los últimos años. Una alternativa viable para estudiar la productividad cientítica de la comunidad matemática en México es a través del Consejo Nacional de Humanidades, Ciencias y Tecnologías (CONAHCYT) el cual fomenta y consolida la investigación científica en México, contando con iniciativas tales como el Sistema Nacional de Investigadoras e Investigadores (SNII), el cual tiene como objetivo promover y fortalecer la calidad de la investigación científica, tecnológica y la innovación, a través de un sistema de evaluación y estímulo de los investigadores del país (CONAHCYT, 2023). La pertenencia a este sistema es un estándar de calidad, y por ello nos enfocaremos en los investigadores de SNII del área I, que tienen como una de sus áreas disciplinares a la Matemática.

Así, este trabajo tiene como objetivo analizar a través de un estudio bibliométrico la producción científica de investigadores mexicanos pertenecientes al SNII cuyas disciplinas de investigación incluyan las matemáticas como objeto de estudio, obteniendo una radiografía de las características generales de la literatura publicada a través de los siguientes indicadores: Entidades Federativas de México con mayor producción científica, instituciones de adscripción, evolución temporal de las publicaciones, índice h de los investigadores, revistas líderes, clasificación SCImago, número de autores, temáticas e idioma.

METODOLOGÍA

Para identificar a los investigadores de México que están publicando en revistas nacionales e internacionales acerca de la modelación matemática, consideramos la base de datos del SNII del segundo trimestre de 2023, ésta fue obtenida a través de la página oficial del CONAHCYT[2], la cual se consultó el 30 de agosto de 2023. En esta base están capturados el número Currículum Vitae Único (CVU), grado académico, nombre del investigador, nivel, sexo, si se encuentra vivo, fecha de inicio y fin de vigencia, centro público de investigación CONAHCYT o institución de adscripción, área de conocimiento, disciplina, subdisciplina, especialidad, dependencia de adscripción, entidad federativa de adscripción, país de adscripción y apoyo académico. A continuación, se explica el procedimiento para la depuración de la base de datos, es decir, los criterios de inclusión y exclusión en la muestra.

Filtro 1. Como primer filtro se consideraron aquellos investigadores que estuvieran en el área I del SNII, la cual es Físico-Matemáticas y Ciencias de la Tierra, teniendo un total de 5,694 investigadores.

Filtro 2. Se consideró la variable Disciplina, y se realizó un filtro para capturar aquellos investigadores que estuvieran en las siguientes disciplinas: álgebra, análisis numérico, estadística, investigación operativa, lógica general, otras especialidades matemáticas, probabilidad, teoría de los números, topología, matemáticas, geometría y cálculo de probabilidades. El número de investigadores con estas condiciones se redujo a 706 investigadores.

Filtro 3. Se identificaron aquellos investigadores que contaban con un perfil en Google Académico para poder recopilar la información de sus publicaciones y de su índice h, el cual fue parte importante de este estudio. Esta actividad se realizó del 2 al 8 de octubre de 2023, reduciendo nuestra población de estudio a 379 investigadores.

Filtro 4. Se tomó como periodo de estudio del 2020 a 2023, y se procedió a recolectar la información de las publicaciones de los investigadores reportados en la plataforma de Google Académico, en particular, los archivos BibTex de sus publicaciones. Esta actividad se realizó del 9 al 15 de octubre de 2023. Dicha información se descargó en formato csv de Excel, directamente desde Google Académico, el cual tiene la siguiente información: autores, título, revista, volumen, número, páginas, año y editor, arrojando un total de 2,562 artículos. Con la información recopilada de estos artículos, se realizó un análisis de texto de estas referencias bibliográficas, y para esto se procesaron los datos omitiendo palabras no relevantes, tales como: and, the, for, with, from, inv, title, author, pages, its, year, publisher, volume, number, journal, booktitle, with, this, que, url, doi, was, issn, their, will, were, can, may, that, etc. Las variables consideradas en nuestro estudio fueron: año de publicación, revista, autores, idiomas y temática. Es importante señalar que la información procesada no cuenta con la variable temática, sin embargo, en este trabajo se consideraron las temáticas del ISI Web of Knowledge (ver Moreno-Ceja,  Zumaya-Leal & Cortés-Vera (2011) y Suñen, Carbó, Coma & Camí i Morell (2003)), las cuales fueron obtenidas mediante el análisis de texto de los títulos de las publicaciones. Las temáticas que se consideraron fueron: álgebra, combinatoria, análisis, análisis numérico, modelación, ecuaciones diferenciales, geometría, física, probabilidad, estadística, topología y matemáticas discretas. Para el análisis de texto de las temáticas usamos la distancia de Levenshtein, la cual cuenta el número de eliminaciones, inserciones y sustituciones necesarias para convertir las palabras que componen los títulos en temáticas. Esta actividad se realizó utilizando la instrucción stringsim de la librería stringdist[3] del paquete estadístico R.

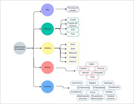
En la Figura 1, se presenta un mapa sinóptico de las variables e información del análisis de los artículos.

Figura 1. Diagrama de la clasificación de artículos.

Diagrama, Esquemático

Descripción generada automáticamente

Fuente: Elaboración propia basado de Realivazquez et al. (2023).

 


 

RESULTADOS

Características demográficas

El análisis estadístico descriptivo de la base de datos del SNII sin filtrar, nos muestra, que para el segundo trimestre del 2023, había un total de 41,330 investigadores en el país, de los cuales el 23% estaban en el nivel de Candidato a Investigador Nacional, 56% estaba en el nivel 1, 14% en el nivel 2 y el 7% en el nivel 3, de este sistema y con respecto al sexo, el 60.3% eran hombres y el 39.7% eran mujeres. Estas mismas estadísticas muestran que el área VI (Ciencias Sociales) alberga el mayor número de investigadores (aproximadamente el 18%), seguida del área II (Biología y Química), con un 16% y el área I (Físico-Matemáticas y Ciencias de la Tierra) con el 14%, del total de investigadores registrados.

Con respecto al número de investigadores por Entidad Federativa, la Ciudad de México (CDMX) tiene el mayor número de investigadores (14,259); seguida de Jalisco con 2,591, Estado de México con 2,231 y Nuevo León con 1,926 investigadores.

Al restringirse al área I (filtro 1) —Físico-Matemáticas y Ciencias de la Tierra— vemos que hay un total de 5,694 investigadores, a octubre de 2023; de los cuales el 76.7% son hombres y 23.3% son mujeres. Llama la atención el alto porcentaje de hombres respecto al total en esta área. Referente en la distribución de investigadores por nivel, vemos que el 16.5% tienen el nivel de candidato, 51.9% el nivel 1, 19.1% el nivel 2 y 12.5% el nivel 3. Con respecto a la localización geográfica de los investigadores, se observa que los estados con mayor número de investigadores residentes son la CDMX, con un 41.7% de los investigadores, Puebla con  5.9%, y Guanajuato con 5.5%.

En la Tabla I, se presenta el nivel y sexo de los investigadores de la muestra. Podemos notar que los porcentajes obtenidos en la muestra son considerablemente similares a los investigadores del área I (obtenidos mediante el filtro 1).

Tabla I. Nivel y sexo de los investigadores de la muestra.

 

Nivel

Sexo

Categorías

Candidato

Nivel 1

Nivel 2

Nivel 3

Hombre

Mujer

Total

67

210

69

33

287

92

Porcentaje (%)

17.7

55.4

18.2

8.7

75.7

24.3

 

Al aplicar el filtro 2, investigadores del SNII con área disciplinar Matemáticas, a la muestra considerada, el 42.7% está en la CDMX, el 7.9% en Nuevo León, 7.4% en Guanajuato, 3.7% en Puebla y 3.4% en Jalisco. Cabe señalar que 10 investigadores son del exterior y 3 sin institución de adscripción. La muestra no contó con investigadores de tres entidades: Campeche, Baja California Sur y Nayarit, lo cual no implica que no existan investigadores en Matemáticas en estos lugares, sino que no cumplieron con los criterios de selección de la muestra. En la Figura 2, se presentan las frecuencias de los investigadores en la muestra respecto a sus Entidades Federativas. Es de llamar la atención, la enorme diferencia entre los investigadores que residen en la CDMX, con respecto a la otras Entidades Federativas. Además, se observa que ciertos estados como Guanajuato y Puebla, que no figuraban entre los primeros lugares al considerar toda la base del SNII, también están presentes.

Figura 2. Frecuencia por Entidad Federativa de los investigadores en Matemáticas.

Vale la pena señalar que las principales instituciones que albergan investigadores en Matemáticas son nacionales, como la UNAM, IPN, CONAHCYT, siendo la UANL la única a nivel estatal. Por otro lado, destaca el CIMAT como principal centro de investigación en esta área y la importante contribución de los centros de investigación CONAHCYT.

Respecto a la institución de adscripción, la muestra aleatoria tenía un 18.5% procedente de la Universidad Nacional Autónoma de México (UNAM) que se encuentra en la CDMX, 8.7% de los Centros de Investigación de CONAHCYT o bien pertenecientes al programa Investigadores por México (antes Cátedras CONACYT), 5.5% del Centro de Investigación en Matemáticas (CIMAT) —no contabilizado como perteneciente al CONAHCYT— que se encuentra en Guanajuato, 5% de la Universidad Autónoma de Nuevo León (UANL) y 4.7% del Instituto Politécnico Nacional (IPN) que se encuentra en la CDMX. En la Figura 3, se presentan las frecuencias de las primeras 30 instituciones educativas donde tienen adscripción los investigadores de la muestra.

Figura 3. Frecuencia por instituciones educativas donde tienen adscripción los investigadores de la muestra.

Índice h

Además de contabilizar el número de investigadores por área, se utilizó el índice h para medir el impacto y la influencia de la investigación realizada, lo cual es esencial en la toma de decisiones en el mundo académico y de la investigación. Este indicador cuenta el número de artículos que han sido citados al menos h veces (Hirsch, 2005). Este índice es una herramienta importante en la evaluación y clasificación de la investigación académica y científica. En este trabajo, se capturó el índice h de cada uno de los investigadores de la muestra tomado de su perfil de Google Académico. Esta actividad se realizó del 2 al 6 de octubre de 2023. En la Figura 4 se presenta la frecuencia de investigadores en cada categoría del índice h. Note que el 88% de los investigadores tiene un índice h menor o igual a 14. Sin embargo, vemos que la gran mayoría tiene un índice h entre 3 y 7.

Figura 4. Frecuencia del índice h de los investigadores en la muestra.

Con el propósito de analizar el impacto de la producción científica de cada Entidad Federativa con base en el índice h y la cantidad de investigadores que ahí radica, se calculó la media muestral de este índice para cada estado, y se ponderó multiplicando esta cantidad por el número de investigadores que radican en cada Entidad Federativa. En la Figura 5 se muestra el mapa con dicha relación. Notamos que la CDMX tiene el mayor impacto, lo cual se explica por la gran cantidad de investigadores e instituciones educativas avecindadas. Note en la misma Figura 5, que en un segundo nivel se encuentran los estados de Guanajuato, Nuevo León, Puebla y Baja California como los estados con mayor impacto en su  producción científica, mostrando que este indicador no tiene una correlación evidente con el tamaño del estado o su población.

Figura 5. Relación índice h y Entidad Federativa.

Análisis de los artículos

En la Tabla II, se presenta el número total y porcentaje de artículos capturados en la muestra por cada año considerado. Tal como se esperaba, ha habido un incremento en las publicaciones científicas a través de los años, sin embargo, siendo que el año 2023 aún no finaliza al momento de realizar este análisis, se esperaría que se reporten más publicaciones. Note también, que al comparar los años 2021-2022, con los años 2020-2021 el incremento porcentual es menor el segundo periodo, que podría explicarse por el efecto de la pandemia de COVID-19.

Tabla II. Total y porcentaje de publicaciones por año.

Año

Total

Porcentaje (%)

2020

678

26.5

2021

737

28.8

2022

742

29.0

2023

405

15.8

 

Por otro lado, los resultados obtenidos mediante el análisis de texto de los títulos de las publicaciones muestran que las tres palabras más utilizadas fueron: model, analysis, covid, seguidas de las palabras problem, control, approach, México, based, system, etc. En la Figura 6, se presentan las frecuencias de las mismas. El conteo realizado en esta apartado lo usamos posteriormente para identificar a las principales temáticas de artículos de la muestra.

Figura 6. Frecuencia de las palabras más utilizadas en los títulos de las publicaciones.

 

Revistas

La Figura 7 muestra las revistas más frecuentemente empleadas por los investigadores para la publicación de sus trabajos. Note que la revista Mathematics de la editorial MDPI es la más popular entre los investigadores de esta área y la diferencia con la segunda revista más popular es significativa. Entre las características que pueden explicar su preferencia, vale la pena mencionar, son que sus temáticas son amplias, ofrece un rápida respuesta a los autores y es de acceso abierto, financiado por cuotas de publicación que pagan los autores. Por otro lado, medRxiv, que ocupa el tercer lugar, no es una revista como tal, sino un repositorio de pre-publicaciones. Más aún, el área principal de este repositorio es la Medicina, y en este trabajo se contabilizaron ya que aparecen en Google Académico, ver Figura 7. Una posible explicación a este hecho, es la abundante colaboración entre investigadores de Matemáticas y Medicina.

Figura 7. Frecuencia de las revistas más utilizadas en la muestra de artículos.

Para continuar con el análisis de las revistas más utilizadas, nos parece importante conocer más características de las mismas. En la Tabla III, se muestran algunos rasgos tales como: el cuartil, índice SJR (por sus siglas en inglés SCImago Journal Rank) , factor de impacto, país y editor. Vemos un gran porcentaje de revistas pertenecen a la casa editorial MDPI; además vemos que la mayoría son Q1 y Q2 del SCImago, indicando que los investigadores están publicando en revistas de alto prestigio académico, de acuerdo con esta clasificación.

Tabla III. Datos de las revistas más utilizadas en los artículos de la muestra.

Revista

Cuartil

SJR

Factor de Impacto

País

Editor

Mathematics

Q2

0.45

2.4

Suiza

MDPI

Applied Sciences

Q2

0.49

2.7

Suiza

MDPI

Entropy

Q2

0.54

2.7

Suiza

MDPI

Chaos, Solitons & Fractals

Q1

1.39

7.8

Reino Unido

Elsevier

Symmetry

Q2

0.48

2.7

Suiza

MDPI

Boletín de la Sociedad Matemática Mexicana

Q2

0.39

1

Suiza

Birkhauser Verlag Basel

PLoS ONE

Q1

0.89

3.7

Estados Unidos

Public Library of Science

Axioms

Q3

0.39

2

Suiza

MDPI

Applied Mathematics & Computation

Q1

0.96

4

Estados Unidos

Elsevier

Mathematical methods in the applied sciences

Q1

0.63

3

Reino Unido

Wiley

 

Temática de las publicaciones

En la Figura 8 se presentan las frecuencias de las temáticas más utilizadas, siendo éstas: combinatoria, ecuaciones diferenciales, modelación, probabilidad, geometría, entre otras. Vale la pena recordar que este dato fue obtenido a través de un análisis de texto aplicado a los títulos de los artículos utilizando la distancia de Levenshtein para identificarlas. Note que los tres primeros lugares de este ranking lo ocupan las áreas de combinatoria, ecuaciones diferenciales y modelación, en orden descendente. La estrecha relación entre los modelos matemáticos y las ecuaciones diferenciales, nos indican la importancia del área de modelación matemática.


 

Figura 8. Frecuencia de las temáticas más utilizadas en la muestra de los artículos.

En la Tabla IV se presenta el total y porcentaje del número de autores en las publicaciones. Observamos que aproximadamente el 29% de las publicaciones tiene 3 autores, de hecho, el 67.4% tiene de 2 a 4 autores. Notamos además que en las publicaciones de 10 autores las palabras más frecuentes fueron: covid, patients, clinical, study, treatment, Mexico, disease, acid, capacity, social, associated, cohort, health, etc., enfocadas principalmente al área de medicina, estadística y probabilidad.

Tabla IV. Distribución del número de autores en el que están escritos los artículos de la muestra.

 

Número de autores

 

1

2

3

4

5

6

7

8

9

10

Total

152

469

737

519

269

150

94

55

28

89

Porcentaje (%)

5.9

18.3

28.8

20.3

10.5

5.9

3.7

2.1

1.1

3.5

 

En la Tabla V se presenta el total y porcentaje de publicaciones respecto al idioma en el que están redactadas. Destaca notablemente que el 89% de las publicaciones están en inglés, indicando la preferencia de los investigadores de esta área por este idioma. Al incluir el porcentaje del idioma español, el porcentaje sube a 97.2 %.


 

Tabla V. Distribución del idioma en el que están escritos los artículos de la muestra.

Idioma

Total

Porcentaje (%)

Inglés

2285

89.2

Español

205

8.0

Francés

22

0.9

Alemán

12

0.5

Portugués

6

0.2

Otro

32

1.2

 

DISCUSIÓN

El análisis bibliométrico descrito en este artículo caracteriza la evolución de las publicaciones realizadas por investigadores en el área de la Matemática en México, en una ventana temporal y una muestra de la población dada. Al analizar la bibliografía de este tema, no se encontraron estudios similares al presentado aquí, esto a pesar del incremento de los estudios bibliométricos en distintas áreas de la ciencia. En este sentido, este trabajo es importante al mostrar las características y las tendencias de la investigación en Matemáticas en México, pero con varias limitaciones que debemos precisar antes de entrar de lleno en la discusión de los resultados. Debemos aclarar que la muestra utilizada fue elegida priorizando la disposición de información publicada en internet, y en este mismo sentido la elección de la ventana temporal de cuatro años. Además, analizamos una muestra de la población, elegida con el criterio de que los investigadores tuvieran un perfil activo en la plataforma Google Académico. Si bien es cierto, que este tipo de perfiles son muy usados por los científicos, no existe certeza que la información ahí contenida está completa y actualizada. Esta elección nos permitió aplicar el análisis de texto a los datos ahí reportados, y por ende, tener herramientas para analizar la información más eficientemente. Es importante recalcar, que Google Académico recopila información de distintas bases de datos y se actualiza diariamente, con un retraso relativamente breve.

Entre los principales resultados que encontramos es un incremento anual de documentos publicados, que en ocasiones es más acentuado (28% anual promedio, tomando en cuenta el periodo 2000-2022). Esto es consistente con estudios similares como el de Rusell, Delgado, Rosas & Blancas (1992) sobre la productividad de la Universidad Nacional Autónoma de México (UNAM).

Destaca también la acentuada brecha de género de los investigadores de esta área, donde el 75.7% son hombres y el 24.3% son mujeres. Al revisar las estadísticas de los datos internacionales, los porcentajes cambian a 65% para los hombres, mientras que las mujeres investigadoras representan el 35%, esto de acuerdo con la Unesco[4]. Otra consecuencia de nuestro análisis, es la caracterización de la distribución por Entidad Federativa, y por institución de la producción académica. Al analizar el ranking de las entidades, destaca la CDMX, como la Entidad Federativa con mayor número de investigadores e impacto de la producción científica. Al analizar las instituciones con mayor impacto, son las grandes universidades, como la UNAM y el IPN, con las mayores contribuciones, destacando la UANL entre las universidades no capitalinas y los Centros de Investigación CONAHCYT.

Con respecto a la temática, los resultados son, desde nuestro punto de vista, sorprendentes pues señalan al área de combinatoria como aquella que cuenta con más artículos publicados. Además, se muestra la importancia de la modelación matemática y sus aplicaciones, pues obtuvimos que la segunda y tercera temática con más artículos fueron ecuaciones diferenciales y modelación, respectivamente. Esto puede deberse a una gran cantidad de colaboración de investigadores de esta área con los del área médica.

El análisis de índice h, como un indicador del impacto de la investigación muestra un promedio de 8, con una alta dispersión que alcanza niveles de hasta 89. Podríamos afirmar que el impacto de la investigación en México está en desarrollo, pues el índice h con mayor frecuencia son 5, 4, 3, 6 y 7, en orden descendente. Sin embargo, también existe una gran cantidad de investigadores con índices mayores (algunos muy altos), pero en proporciones mínimas.

En el apartado de número de autores, los resultados muestran que sólo un 5.9% de los artículos tienen un sólo autor, mostrando una tendencia a la coautoría, siendo el promedio por artículo de 3.

Finalmente y con respecto al idioma, vemos que el inglés predomina en la publicaciones de la muestra en una proporción de 10 a 1 con respecto al español, que se explica fácilmente al ver los estándares de validación de la calidad de la producción científica del SNII.


 

CONCLUSIONES

En este trabajo se presentó el análisis de una muestra de las publicaciones de los investigadores del área de Matemáticas de México, adscritos al SNII. Esto con la finalidad de identificar sus principales tendencias y características, a través del análisis bibliométrico y el análisis de texto. Entre los resultados más importantes destacamos, la creciente producción académica de sus investigadores, con características que indican que es una población en sólido desarrollo, dadas la proporción de los investigadores en los niveles del SNII, índice h, clasificación SCImago de la revistas de publicación, y otras características. Además, identificamos entidades e instituciones con mayor impacto de su investigación teniendo en los primeros lugares a CDMX, Guanajuato, Nuevo León y Puebla, y las principales instituciones educativas que ahí se avecinan.

Otro resultado que nos parece interesante es la importancia de la modelación matemática como temática de investigación, pues su impacto social a través de las colaboraciones es importante para el desarrollo tecnológico del país.

Agradecimientos

LJRE, SEDA, RAKC expresan su gratitud a la UAA por su financiamiento a este artículo a través de los proyectos PIM23-3, PIM21-7, PIM21-5, respectivamente.

REFERENCIAS BIBLIOGRAFICAS

Behrens, H., & Luksch, P. (2011). Mathematics 1868–2008: a bibliometric analysis. Scientometrics, 86(1), 179-194. https://doi.org/10.1007/s11192-010-0249-x

Suñen, E., Carbó, J. M., Coma, L., & i Morell, J. C. (2003). Informe: Producción científica española en biomedicina y ciencias de la salud. Quark.

https://raco.cat/index.php/Quark/article/view/55008

CONAHCYT (2023.). Sistema Nacional de Investigadoras e Investigadores. Recuperado el 10 de octubre de 2023 de  https://conahcyt.mx/sistema-nacional-de-investigadores/

Ghani, R., Qayyum, F., Afzal, M. T., & Maurer, H. (2019). Comprehensive evaluation of h-index and its extensions in the domain of mathematics. Scientometrics, 118, 809-822.

https://doi.org/10.1007/s11192-019-03007-0

Hirsch, J. E. (2005). An index to quantify an individual's scientific research output. Proceedings of the National Academy of Sciences, 102(46), 16569-16572.

https://doi.org/10.1073/pnas.0507655102

Lancho-Barrantes, B.S., & Cantú-Ortiz, F.J. (2019). Science in Mexico: a bibliometric analysis. Scientometrics 118, 499–517.

https://doi.org/10.1007/s11192-018-2985-2

Maz-Machado, A., Torralbo-Rodríguez, M., Vallejo-Ruiz, M., & Bracho-López, R. (2010). Análisis bibliométrico de la producción científica de la Universidad de Málaga en el Social Sciences Citation Index (1998-2007). Revista Española de Documentación Científica, 33(4), 582-599. https://doi.org/10.3989/redc.2010.4.757

Meerschaert, M. (2013). Mathematical modeling. Academic press.

Moreno-Ceja, F., Zumaya-Leal, M. D. R., & Cortés-Vera, J. D. J. (2011). Producción científica en el estado de Chihuahua, 1999-2008: análisis de las publicaciones registradas por el ISI Web of Knowledge. Investigación bibliotecológica, 25(55), 201-225.

https://www.scielo.org.mx/pdf/ib/v25n55/v25n55a8.pdf

Parra, F. F. P., & Sotomayor, K. M. P. (2023). Modelización matemática como herramienta para la planificación agrícola, ambiental, económica y sanitaria. Innova Científica, 1(1), 1-27.

https://innovacientifica.com/index.php/ict/article/view/6/6

Petcu, M. A., Ionescu-Feleaga, L., Ionescu, B. Ș., & Moise, D. F. (2023). A Decade for the Mathematics: Bibliometric Analysis of Mathematical Modeling in Economics, Ecology, and Environment. Mathematics, 11(2), 365. https://doi.org/10.3390/math11020365

Pritchard, A. (1969). Statistical bibliography or bibliometrics. Journal of documentation25, 348.

Realivazquez, K. A. G., Camarena, J. L., & Amézaga, T. R. W. (2023). Social responsibility in micro, small and medium enterprises: a bibliometric analysis from 1972 to 2021. Revista del Centro de Investigación de la Universidad la Salle15(60), 233-270.

http://doi.org/10.26457/recein.v15i60.3592

Rincón Vargas, R. (2018). Predicción de la pobreza laboral en México mediante índices de corto plazo basados en algoritmos de machine learning.

https://hdl.handle.net/20.500.11986/COLMEX/10005072

Rusell, J. M., Delgado, H., Rosas, A., & Blancas, G. (1992). Estudio bibliometrico de la producción biomédica internacional de los investigadores de la Universidad Nacional Autónoma de México. Revista Española de Documentación Científica, 15, 129-139.

https://doi.org/10.3989/redc.1992.v15.i2.129

Sánchez-Sánchez, F. & Olvera-Lopez, W. (2011). About Incentives Distribution. En: Applied Mathematical Sciences 5.49, pp. 2411-2423.  

          http://www.m-hikari.com/ams/ams-2011/ams- 49-52-2011/lopezAMS49-52-2011.pdf.

Silva, D. D., & Grácio, M. C. C. (2021). Dispersion measures for h-index: a study of the Brazilian researchers in the field of mathematics. Scientometrics, 126(3), 1983-2011.

https://doi.org/10.1007/s11192-020-03848-0

Suharso, P., Setyowati, L., & Arifah, M. N. (2021, February). Bibliometric Analysis Related to Mathematical Research through Database Dimensions. In Journal of Physics: Conference Series (Vol. 1776, No. 1, p. 012055). IOP Publishing. DOI 10.1088/1742-6596/1776/1/012055

https://iopscience.iop.org/article/10.1088/1742-6596/1776/1/012055/pdf

Yoopetch, C., Nimsai, S., & Kongarchapatara, B. (2022). Bibliometric Analysis of Corporate Social Responsibility in Tourism. Sustainability, 15(1), 668. https://doi.org/10.3390/su15010668

Zaragoza-Ibarra, A., Merigó, J. M., & Alfaro-Calderón, G. G. (2021). Bibliometric analysis of innovation in Mexico. Inquietud Empresarial, 21(1), 75-101.

https://doi.org/10.19053/01211048.11474

Zanjirchi, S. M., Rezaeian Abrishami, M., & Jalilian, N. (2019). Four decades of fuzzy sets theory in operations management: application of life-cycle, bibliometrics and content analysis. Scientometrics, 119(3), 1289–1309. https://doi.org/10.1007/s11192-019-03077-0



[1] Autor principal.

Correspondencia: luz.rodriguez@edu.uaa.mx

[2] https://conahcyt.mx/sistema-nacional-de-investigadores/padron-de-beneficiarios/

[3] https://cran.r-project.org/web/packages/stringdist/stringdist.pdf

[4]https://lac.unwomen.org/sites/default/files/Field%20Office%20Americas/Documentos/Publicaciones/2020/09/Mujeres%20en%20STEM%20ONU%20Mujeres%20Unesco%20SP32922.pdf