Aplicación de la Metodología Oohdm para el Desarrollo del Sistema Web de Conciliaciones de la Zona de Operación de Transmisión Guerrero Morelos (Cfe)

 

Victor Manuel Avila Marquez[1]

MM21320002@acapulco.tecnm.mx

https://orcid.org/0000-0003-1367-7814

Tecnológico Nacional de México /

IT de Acapulco, México.

Eduardo De La Cruz Gámez

eduardo.dg@acapulco.tecnm.mx

https://orcid.org/0000-0003-3318-788X

Tecnológico Nacional de México /

 IT de Acapulco, México.

 

Alma Delia De Jesús Islao

alma.di@acapulco.tecnm.mx

https://orcid.org/0000-0002-1725-9145

Tecnológico Nacional de México /

IT de Acapulco, México.

 

Francisco Javier Gutiérrez Mata

francisco.gm@acapulco.tecnm.mx

https://orcid.org/0000-0002-1753-5701

Tecnológico Nacional de México /

IT de Acapulco, México.

 

RESUMEN

El presente artículo tiene como objetivo mostrar la aplicación de las primeras cuatro fases de la metodología de desarrollo Web OOHDM en el proceso de gestión de conciliaciones de la Zona de Operacion de Transmisión Guerrero Morelos (ZOT GM). Se inicia con el por qué OOHDM se ajusta a las necesidades de lo que requiere la ZOT Guerrero Morelos, posteriormente, se muestran los diagramas de esta metodología como también la herramienta con las que se diseñaron. Además, se especifican las tecnologías usadas para el desarrollo de esta aplicación Web. Se muestran las interfaces concluidas basadas en las fases establecidas por OOHDM. Por otro lado, este artículo forma parte de una serie de trabajos que describen la evolución de este sistema, siendo el presente artículo el segundo del primero llamado: diseño de sistema Web de conciliaciones de CFE, escrito por los mismos autores y que fue aceptado como libro especializado en el noveno congreso internacional de robótica y computación del Instituto Tecnológico de la Paz.

 

Palabras clave: cédula de conciliación; CFE, OOHDM; python; sistema web.


 

OOHDM Methodology Application In Development Of Web System About Conciliations To Zona De Operación Guerrero Morelos (CFE)

 

ABSTRACT

The purpose of present article is to show first to fourth phase from developing Web methodology OOHDM applied in the conciliations process that belongs to Zona de Operación de Transmisión Guerrero Morelos (ZOT GM). Starts with the comparative why OOHDM it fits the needs of ZOT GM requires, Subsequently, the diagrams of methodology are showed and modeling tool too. In addition, technologies used to develop this Web application are mentioned. Later, it showed the concluded interfaces which are based in phases of OOHDM. Notably, this article belongs from an article sequence that described the evolution of this application Web, being this one second of the first named: diseño de Sistema web de conciliaciones de CFE, written by the same authors and was approved in the specialized book of the ninth international congress of computing and robotics of the Instituto Tecnológico de La Paz.

 

Keywords: CFE; conciliations; django; OOHDM; python.

 

 

 

Artículo recibido 20 julio 2023

Aceptado para publicación: 20 agosto 2023

 


 

INTRODUCCIÓN

La tecnología avanza día con día, de tal manera que algunos procesos pueden ser remplazados mediante sistemas tecnológicos hechos particularmente a las necesidades de una empresa u organización. El uso de equipos computacionales son materiales imprescindibles para administrativos, como también áreas operativas que registran datos en sistemas de información.

Las empresas no desean ver pérdidas ocasionadas por errores o fraudes o a través de decisiones erróneas basadas en informaciones financieras no confiables frente a estos hechos mencionados, lo que se desea lograr es una buena administración, la conducción ordenada y eficiente de sus actividades. (Toledo, 2017)

Cuando se habla de los sistemas de información, nos referimos a un conjunto ordenado de elementos que tienen como fin la administración de datos e información, los cuales puedan ser recuperados y procesados de manera rápida y fácil. Permite que la información esté disponible para satisfacer las necesidades en una institución u organización (Arlow y Neustad, 2005).

Sin embargo, para crear tales sistemas informáticos exitosos se requiere de organización en el desarrollo del mismo, entonces, la ingeniería de software toma gran relevancia.

Ingeniería de software

La ingeniería del software es una disciplina de la ingeniería cuya meta es el desarrollo costeable de sistemas de software. Éste es abstracto e intangible. No está restringido por materiales, o gobernado por leyes físicas o procesos de manufactura. De alguna forma, esto simplifica la ingeniería del software ya que no existen limitaciones físicas del potencial del software (Ríos et al,. 2018).

La ingeniería del software fue propuesta en 1968 en una conferencia para discutir lo que en ese entonces se llamó “la crisis del software”. Su poder hizo que las aplicaciones hasta ese entonces irrealizables fueran una propuesta factible (Silva et al,. 2018).

Antecedentes

Proceso de conciliaciones en la Comisión Federal de Electricidad

La CFE en todo el territorio nacional gestiona las fallas de la red eléctrica en un proceso llamado “conciliación” que consiste en documentar toda la información acerca de los fallos en equipos de la red eléctrica en archivos de Excel, los cuales, son llenados manualmente por el superintendente de una Zona de Operación de Transmisión (ZOT) mediante un sistema que permite acceder a los registros de la base de datos de la misma. Posteriormente, esa información es enviada periódicamente a la CRE (Comisión Reguladora de Energía). Sin embargo, la Zona de Operación de Transmisión Guerrero Morelos (ZOT GM) no tiene un control sobre las conciliaciones; se tienen que revisar varias cédulas para contabilizar e identificar la información que necesitan. Entonces, surge la necesidad de un sistema de información Web, además de que su desarrollo se apegue a una metodología acorde a las necesidades de la problemática.

OOHDM (Object Oriented Hypermedia Design Methodology)

Fue propuesta por Daniel Schwabe y Gustavo Rossi con el objetivo de simplificar y facilitar el diseño de aplicaciones hipermedia orientados a la Web. Cabe recalcar que esta metodología está basada en UML (Lenguaje Unificado de Modelado), autores lo definen de la siguiente forma: UML es un lenguaje de modelado visual de propósito general para sistemas. Aunque UML se asocia más a menudo con el modelado de sistemas de software OO, tiene una aplicación mucho más amplia debido a sus mecanismos de extensibilidad incorporados. (Jim Arlow y Ila Neustadt. 2005).

Tecnologías

Las tecnologías elegidas por el equipo para el desarrollo del sistema Web son las siguientes:

§  Django: basado en el lenguaje de programación Python, es una herramienta para crear sitios web en lado del servidor potentes que integra flexibilidad en operaciones de lógica de negocio e integración de bases de datos.

§  MySQL: gestor de bases de datos donde se almacena la información del sistema web.

§  Bootstrap 4: es una herramienta para estilizar los sitios web del lado del cliente

§  AdminLTE: es una plantilla popular que ofrece gran cantidad de recursos como iconos, alertas, gráficas, etc.

·         JavaScript: es un lenguaje de programación que permite manipular contenido de sitios web para ofrecer dinamismo.

·         jQuery: librería para conectar peticiones de usuario con el servidor de forma asíncrona.

Objetivo general

§  Aplicar las primeras cuatro fases de la metodología OOHDM para obtener el diseño del sistema web de conciliaciones de la ZOT GM usando notaciones UML y Web Application Extension (WAE), con la finalidad de generar la documentación necesaria y contar con una base para la codificación de dicho sistema, además de crear interfaces navegacionales funcionales.

 

METODOLOGÍA

El diseño del sistema web SYSCONSC es hecho siguiendo la metodología OOHDM, la tabla 1 muestra las fases y actividades de ésta.

Recopilación de requisitos

En la figura 1 se observa que SYSCONSC debe interactuar con tres actores, los cuales son los roles/privilegios que pueden tener los usuarios. Del rol del usuario dependerá las diferentes actividades que podrá realizar en el sistema.

Diseño conceptual

Se analizaron los formátos de las cédulas de conciliación para identificar entidades además del tipo de información se usa en cada campo en particular como nomenclaturas, zonas, cargas eléctricas, usuarios, etc.

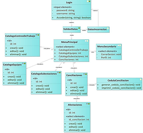
Posteriormente, se obtiene realiza el diagrama de clases para representar todas las entidades sus atributos de SYSCONSC. Tal diagrama se observa en la figura 2.

A continuación, se describen las clases del diagrama.

§  CatalogosCentroDeTrabajo: son los centros laborales de CFE que se encuentran invuludrados con el suministro de energía eléctrica a usuarios finales. Además de indicar la zona geográfica de estos.

§  ZonaDeOperacionDeTransmision: son centros de trabajo responsables de los procesos de conciliaciones.

§  ZonaDeDistribución: es el centro de trabajo que se encarga de gestionar equipos que distribuyen energía eléctrica pero en un nivel de tensión más bajo en comparación que una ZonaDeOperaciónDeTransmisión.

§  Subestación: son gestionados por las zonas de operación. Una subestación es un lugar apto para contener equipos que distribuyen la energía eléctrica a otros equipo o a usuarios finales.

§  Equipo: es el encargado de distribuir energía eléctrica a otros equipos o a usuarios finales. Se encuentran ubicados en subestaciones específicas.

§  EventoCausaRaiz y EstadisticasEventos: el primero es la información sobre la falla que causó todas las afectaciones, el segundo son las estadísticas de tales eventos.

§  ConciliaciónCausaRaíz y FormatoDeCedulaDeConciliación: la ConciliaciónCausaRaíz es la que contiene la información sobre el evento, los equipos afectados, causas, etc. Por otro lado, el FormatoDeCedulaDeConciliación es el documento que cumple con las directrices y membretes establecidos por CFE.

§  Usuario: es el perfil con el que se podrán acceder a diferentes funcionalidades del sistema según el rol que tenga este. Contando con las características como última conexión en el sistema, acciones realizadas, roles, etc.

Diseño navegacional

El diseño navegacional fue hecho por medio de la herramienta Enterprise Architect, usando el diagrama de modelado Web.

La tabla 2 muestra la simbología y significados de los estereotipos, en base a la documentación de Jim Conallen.

Por otro lado, la figura 3, muestra el diagrama navegacional propuesto para SYSCONSC.

La página inicial parte desde el Login, porque si el usuario no ha sido registrado por el administrador no accederá a las características que ofrece SYSCONSC.

Una vez validadas las credenciales en el Login se accede a la vista principal que contiene un menú de opciones para ser seleccionadas y acceder sus vistas correspondientes. Desde el menú principal se puede acceder a los catálogos de SYSCONSC, de modo que puedan visualizar los centros de trabajo que le corresponden al usuario con sesión activa.

En las conciliaciones la primera falla ocurrida en un equipo desencadena afectaciones en otros equipos. Al seleccionar una conciliación se puede acceder al detalle de las afectaciones asociadas para manipularlas según las necesidades del usuario. Así mismo, en la vista de Conciliaciones se puede generar el formato de la cédula de conciliación para ser enviado y revisado por el personal responsable.

Por último, se cuenta con un menú secundario con las opciones de CerrarSesion y Perfil. El primero cierra la sesión del usuario que se encuentra activo en el sistema mientras que el segundo muestra la información del usario para ser editada.

Diseño de interfaz abstracta

En la figura 4 se muestra el diseño abstracto de la página de Conciliaciones. Al igual que los modelos anteriores, este fue hecho con la herramienta de modelado Enterprise Architect, específicamente con el modelo Webpage Wireframe Diagram. Ofrece varios componentes para el maquetado de las interfaces de usuario en aplicaciones Web.

RESULTADOS Y DISCUSIÓN

A continuación, se muestran vistas concluidas de SYSCONSC, sin embargo, para la muestra de estos resultados fue creado un perfil nuevo y fue llenado con información que conserva la privacidad de los datos de la ZOT GM.

En la figura 5, se observa el menú principal desplegable. Se encuentra ubicado en la parte lateral izquierda y puede ocultarse al retirar el cursor de él. En la parte superior se encuentra el perfil del usuario, el cual, puede ser modificado al seleccionar el nombre.

En la figura 6, se muestra el catálogo de los centros de trabajo de CFE.

Por último, en la figura 7, se observan tres eventos cargados en el sistema. El generado de la cédula se hace desde la visualización de los detalles de la conciliación (rectángulo rojo). Se omite mostrar la cédula de conciliación por la privacidad de los nombres de los responsables de centros de trabajo además de información sensible de equipos de CFE.


 

ILUSTRACIONES, TABLAS, FIGURAS.

Tabla 1. Resumen de las fases de la metodología OOHDM. (Ríos et al,. 2018)

Fase

Productos

Tareas

Prioridad del diseño

Recopilación de requisitos

Casos de uso, actores y escenarios

Identificación de roles y tareas, especificación de escenarios, especificación de diagramas de interacción de usuario

Identificación del dominio de la aplicación

Diseño conceptual

Clases, subsistemas, relaciones, atributos

Clasificación, composición, generalización y especialización

Modelado de la semántica del dominio de la aplicación

Diseño navegacional

Nodos, enlaces, estructuras de acceso, contextos de navegación, transformaciones de navegación

Mapeo entre objetos conceptuales y de navegación

Tiene en cuenta el perfil y la tarea del usuario. Énfasis en aspectos cognitivos

Diseño de interfaz abstracta

Objetos abstractos de interfaz, respuesta a eventos externos, transformaciones de interfaz

Mapeo entre navegación y objetos perceptibles

Modelado de objetos perceptibles, implementando metáforas elegidas. Describir la interfaz para objetos de navegación.

Implementación

Aplicación de ejecución

Los proporcionados por el entorno de destino

Rendimiento, integridad

 

 

 

Figura 1. Diagrama de casos de uso para la gestión de las cédulas de conciliación por medio de la aplicación Web.

                                                     Elaboración propia


 

Figura 2. Diseño conceptual (diagrama de clases) de SYSCONSC.

(Elaboración propia)

Tabla 2. Nombre y simbología de los estereotipos de los diagramas navegacionales. (Conallen, 2005)

Simbología

Estereotipo

Significado

Página (lado cliente)

Entorno visual al cual puede acceder el cliente.

Página (lado servidor)

Proceso de una página del servidor lado del servidor.

Conjunto de marcos

Opciones seleccionables o visualizables con el propósito de organizarlos en un orden específico.

Formulario

Formulario de datos que se encuentra en una página.

 

Figura 3. Diseño navegacional general de SYSCONSC.

Elaboración propia

 

Figura 4. Diseño de interfaz abstracta de la vista “Conciliaciones” de SYSCONSC

. (Elaboración propia)

Figura 5. Interfaz de menú principal desplegable de SYSCONSC.

(Elaboración propia)


 

Figura 6. Listado de centros de trabajo.

(Elaboración propia)

Figura 7. Lista de eventos y acceso a conciliaciones.

 (Elaboración propia)

 


 

CONCLUSIONES                                                

El sistema actualmente se usa para generar las cédulas de conciliación, sin embargo, se sigue trabajando para que el sistema pueda admitir cualquier otra ZOT que quiera generar sus cédulas mediante SYSCONSC, de modo que, el sistema se presente formalmente a la gerencia nacional para que esta herramienta ayude a los superintendentes de todo el país a gestionar sus cédulas de conciliación adecuadamente.

Como trabajos a futuro resta concluir el módulo de estadísticas el cual también se encuentra en desarrollo, además, aplicar la quinta fase de OOHDM que es la implementación de SYSCONSC en la ZOT GM.

LISTA DE REFERENCIAS

Rumbaugh, J. (1999). Jacobson, Ivar. Booch, Grady: El Lenguaje Unificado de Modelado. Manual de Referencia, AddisonWesley.

Pressman Roger, S. (2002). Ingeniería de Software. Un enfoque practico, Mac Graw Hill,.

Sparx Systems Pty Ltd. (2022). sparxsystems. sparxsystems: https://sparxsystems.com/products/ea/.

Arlow, J., & Neustadt, I. (2005). UML 2 and the unified process: practical object-oriented analysis and design. Pearson Education.

Sommerville, I. (2011). Ingeniería de software novena edición. I. Somerville, Ingeniería de software Novena Edición.

Condori Ayala, J. L. (2012). Phython-DjangoFramework de desarrollo web para perfeccionistasBasado en el Modelo MTV. Revista de información, tecnología y sociedad, 36.

Oracle. (2023). oracle.com. oracle.com: https://downloads.mysql.com/docs/refman-5.0-es.pdf.

Morales, C. O. H., González, J. P. N., & Siller, E. G. C. (2014). Detección y diagnóstico de fallas en sistemas eléctricos de potencia (SEP) combinando lógica difusa, métricas y una red neuronal probabilística. Res. Comput. Sci., 72, 47-59.

Ríos, J. R. M., Mora, N. M. L., Ordóñez, M. P. Z., & Sojos, E. L. L. (2016). Evaluación de los Frameworks en el Desarrollo de Aplicaciones Web con Python. Archivo de la revista Latinoamericana de Ingeniería de Software, 4(4), 201-207.

Debrauwer, L., & Van der Heyde, F. (2016). UML 2.5: iniciación, ejemplos y ejercicios corregidos. Ediciones ENI.

Silva, R. R., Mata, F. J. G., de Jesús Islao, A. D., Mendoza, E. C., & de Acapulco, I. T. (2021). Sistema informático para el seguimiento y control del mantenimiento de infraestructura y equipo. Revista Ingeniantes, 8(1), 1.

Ríos, J. R. M., Ordóñez, M. P. Z., Segarra, M. J. C., & Zerda, F. G. G. (2018). Comparación de metodologías en aplicaciones web. 3C Tecnología: glosas de innovación aplicadas a la pyme, 7(1), 1-19.

Zapata, A. A. S., Mendoza, M. E. C., de la Cruz Gámez, E., & Gómez, M. J. C. (2020) Implementación de una Aplicación Web para el Registro y Control de Expedientes Médicos de la Clínica Avanzada de Atención Primaria a la Salud (CAAPS): Caso" Área de Servicio Amigable (Módulo Del Adolescente).

Hidalgo, B., Guaiña, J., Ramos, V., Yumiseba, P., & Gutiérrez, C. (2020). Application of the DSDM methodology and the Django framework for the patient registration system of the Alfonso Villagómez pediatric hospital emergency service. KnE Engineering, 60-75.

Avila, M.V., de la Cruz Gámez, E., de Jesús Islao, A.D. y Mata, F.J. (2022). Robótica y Computación, una Nueva Perspectiva 1, 45-50.

 



[1] Víctor Manuel Ávila Márquez.

Correspondencia: MM21320002@acapulco.tecnm.mx